融資租賃資產證券化全解析(附圖)--建議收藏
目錄
- - - - -
1. 交易結構
2. 交易流程
3. 融資租賃業務的法律框架
4. 融資租賃法律關系
5. 專項資產支持計劃
- - - - -
1. 交易結構
2. 交易流程
3. 融資租賃業務的法律框架
4. 融資租賃法律關系
5. 專項資產支持計劃
本文將主要探討以融資租賃債權為基礎資產的證券化交易中,有哪些值得關注的法律問題和交易機制。我們擬從兩個方面開展前述探討:首先,從融資租賃基本概念的界定出發,討論融資租賃關系的形成及其性質;其次,針對融資租賃債權類基礎資產,探討其在證券化操作中涉及的核心交易機制。在此基礎上,再結合融資租賃資產證券化的交易結構,從法律視角對融資租賃證券化實務操作過程中的業務要點進行梳理和分析,以期為未來融資租賃資產證券化的進一步規范化發展提供借鑒。
交易結構
融資租賃資產證券化是什么
融資租賃資產證券化是什么

交易流程
融資租賃資產證券化怎么做
1. 專項計劃設立
資產管理人向投資者募集資金設立專項資產支持計劃(以下簡稱"專項計劃")并發行資產支持證券。
2. 基礎資產購買
管理人以認購資金向原始權益人購買基礎資產,實現基礎資產由原始權益人向專項計劃轉讓。對于融資租賃債權類資產證券化項目而言,基礎資產即指融資租賃公司依據融資租賃合同對承租人享有的租金請求權和其他權利及其附屬擔保權益。
3. 基礎資產服務
管理人委托資產服務機構根據《服務協議》的約定,負責基礎資產對應應收租金的回收和催收,以及違約資產處置等基礎資產管理工作。資產服務機構在收入歸集日將基礎資產產生的現金流劃入監管賬戶。
4. 現金流的管控
監管銀行根據《監管協議》的約定,在回收款轉付日依照資產服務機構的指令將基礎資產產生的現金流劃入專項計劃賬戶,由托管人根據《托管協議》對專項計劃資產進行托管。
5. 保證金的轉付/歸集
當觸發特定的保證金轉付/歸集事件時, 作為原始權益人的融資租賃公司屆時需將承租人向其交付的租賃保證金一并劃轉至專項計劃賬戶,并計入專項計劃賬戶項下的保證金科目,由托管人記錄保證金的收支情況,具體可參見后文對保證金轉付/歸集機制的具體闡述。
6. 回收款的識別
專項計劃端的收益分配主要來源于承租人在融資租賃合同項下支付的租金還款。當同一承租人對入池及非入池的多筆融資租賃債權同時進行還款時,則涉及對于入池及非入池基礎資產回收款的識別和歸集,具體可參見后文對回收款識別機制的具體闡述。
7. 專項計劃收益分配
在相應的分配日,管理人根據《計劃說明書》及相關文件的約定,向托管人發出分配指令,托管人根據分配指令,進行專項計劃費用的提取和資金劃付,并將相應資金劃撥至登記托管機構的指定賬戶用于支付資產支持證券本金和預期收益。
8. 提前退租情況下專項計劃端的提前終止
就融資租賃合同項下可能發生的提前退租情形,為避免提前退租項下大量租金提前償付造成專項計劃賬戶內過多資金流沉淀而帶來的損失,基于管理人對提前退租風險等因素的判斷,可考慮在交易文件中,將提前退租后提前償還的基礎資產未償本金余額達到一定比例設置為加速清償事件和/或提前終止事件的觸發條件之一。在觸發加速清償事件的情形下,提前兌付專項計劃項下優先級資產支持證券的本金和利息;若前述加速清場時間仍未能彌補提前退租帶來的影響,則可以進一步將該等情形設置為提前終止事件,以避免提前退租情況造成的負利差情形。
融資租賃業務的法律框架
哪些法律法規應當關注
1. 法律和相關司法解釋

2. 部門規章、規范性文件




3. 其他


融資租賃法律關系
涉及哪些主體,法律關系如何
1. 簡述
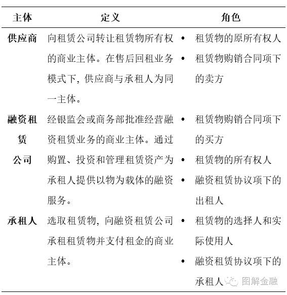
根據《合同法》第237條的規定, 融資租賃是指出租人根據承租人對出賣人、租賃物的選擇,向出賣人購買租賃物,提供給承租人使用,承租人支付租金的交易活動[1]。結合現有融資租賃業務規范性文件的規定,根據承租人和出賣人是否為同一主體可以分為直租業務和售后回租業務[2]。

結合上述定義,下文將從如下三個方面分析融資租賃關系項下的法律關注點:(1)融資租賃關系項下的各相關方;(2)租賃物(包括適格融資租賃物的選擇以及融資租賃公司合法有效取得租賃物的所有權兩個層面);以及(3)融資租賃債權(包括融資租賃債權的形成和融資租賃債權的維持兩個層面)。
2. 融資租賃的各相關主體

3. 融資租賃債權形成的前提條件
(1) 租賃物選擇的一般原則
如前所述,根據《合同法》以及《最高人民法院關于審理融資租賃合同糾紛案件適用法律問題的解釋》的相關規定,對于融資租賃關系的認定應當根據《合同法》對融資租賃合同的定義,同時結合標的物的性質、價值、租金的構成以及當事人的合同權利和義務,對是否構成融資租賃的法律關系作出判斷。另根據《融資租賃企業監督管理辦法》(以下簡稱"監督管理辦法")、《金融租賃公司管理辦法》的要求[3],融資租賃企業開展融資租賃業務應當以權屬清晰、真實存在且能夠產生收益權的租賃物為載體;不得接受以下四類財產作為融資租賃標的物:(1) 承租人無處分權的財產; (2)已經設立抵押的財產; (3)已經被司法機關查封扣押的財產; 或(4)所有權存在其他瑕疵的財產。
因此,我們理解,選擇適格的租賃物是人民法院認定融資租賃關系成立的重要依據,也是后續形成融資租賃債權的重要前提。融資租賃公司應當注意選擇權屬清晰、真實存在且具有收益價值的標的物作為租賃物,并對標的物項下的權利負擔情況或其他權利瑕疵情況進行必要審查。
(2) 租賃物選擇的特殊限制
除上述一般性原則,針對部分特殊類型的租賃物,在選擇時還需考查和遵循其對應的監管規則。這類較為特殊的租賃物類型主要包括無形資產、醫療器械和不動產。其中,有關不動產能否作為融資租賃標的物的問題將在后文進行單獨探討。
a. 無形資產
根據《北京市服務業擴大開放綜合試點實施方案》的規定, 北京市在本市范圍內試點著作權、專利權、商標權等無形文化資產的融資租賃。根據這一規定,在融資租賃實踐中一般認為亦無形資產為租賃物的融資租賃業務僅能由注冊在北京的融資租賃公司開展。
b. 醫療器械
根據國家食品藥品監督管理局《關于融資租賃醫療器械監管問題的答復意見》的通知,融資租賃公司開展的融資租賃醫療器械行為屬經營醫療器械行為的范疇,食品藥品監督管理部門應適應《醫療器械監督管理條例》及相關規章對融資租賃醫療器械行為進行監管。鑒于融資租賃醫療器械是經營行為,就必須按照《醫療器械監督管理條例》及相關規章的規定,辦理《醫療器械經營企業許可證》后方可從事經營活動。由此確定,以醫療器械為租賃物的融資租賃業務須由獲得《醫療器械經營企業許可證》的融資租賃公司開展。
(3) 租賃物所有權的取得/轉移


根據《物權法》第23條的規定, 若融資租賃物為動產, 一般情況下動產物權的設立和轉讓,自交付時發生效力。其中租賃類型不同, 生效情況也不同。

從交付的判定角度, 就"直接租賃"而言, 設備供應商向承租人交付租賃物的行為, 一方面構成設備供應商對于出租人就租賃物所有權的實際交付, 另一方面也構成了出租人對于承租人就租賃物使用權的觀念交付; 類似地, 就"售后回租"而言承租人在根據"融資租賃合同"收到融資款項并保留對租賃物占有的行為, 一方面其構成了承租人就租賃物所有權向出租人進行的觀念交付, 且物權自法律行為生效時發生效力, 另一方面構成了出租人就租賃物物件向承租人進行的觀念交付。值得注意的是, 在上述情況項下, 相關協議文本中應盡可能具備觀念交付的意思表示, 以實現對于交付的有效性的完善。
因此,在融資租賃物為動產的情況下,基于融資租賃關系項下較為普遍的上述交付方式,結合《物權法》項下有關動產物權轉讓生效的規定,應當認為融資租賃物的所有權轉移自:(1) 在直接租賃模式下,供應商向承租人完成租賃物件的交付之日起;或(2)在售后回租模式下,承租人與出租人簽署的買入返售合同生效之日起發生效力。而對于不動產而言,所有權的轉移一般適用登記主義,對于按照法律法規的規定租賃物的權屬應當登記的不動產,其物權移轉以登記作為生效要件。但同時需要注意的是,供銷合同、售后回租合同等作為雙務合同,若出租人未按時履行貨款的支付義務,也即融資租賃款項的發放義務,則可能產生供應商/承租人在前述合同項下履行相應義務的抗辯權,且在某些特定情形,如存在所有權保留,或未明確交割條件或交割條件的約定以融資租賃款項發放為一定程度的先決條件等情形下,將影響出租人對于融資租賃物件所有權的完整取得。
(4) 租賃物的接收:驗收報告或收貨確認書的效力
在融資租賃交易過程中,租賃物的接收會影響租賃關系的認定。因此,出租人通常會要求承租人就相關融資租賃物件簽署收貨確認書等接收單據。如前文所述,盡管簽署"驗收報告"或"收獲確認書"本身不構成融資租賃物件所有權取得/轉移的生效要件,但可能在司法實踐中一定程度影響租賃關系的認定。結合融資租賃合同本身的雙務性, 通過"驗收報告"或"收獲確認書"的簽署, 意由承租人就融資租賃交易項下涉及的租賃物范圍、數量、性能、質量及承租人實際收到租賃物件的時間等交易要素作出書面性確認,以便出租人進一步主張其在完整履行融資租賃合同項下相關義務的前提下,對于租賃物及承租人所享有的包括但不限于租金請求權等權利。
(5) 租賃物價值評估與租賃物價款的支付結算

根據《支付結算辦法》的相關規定, 支付結算是指單位、個人在社會經濟活動中使用票據、信用卡和匯兌、托收承付、委托收款等結算方式進行貨幣給付及其資金清算的行為。票據作為一種結算方式, 可在一定條件下代替貨幣實現對價給付及其資金清算。因此, 一般而言, 我們傾向于認為買方向賣方簽發票據的行為屬于一項支付行為, 其本質是履行基礎債權債務合同項下的付款義務。當票據簽發并交付后, 賣方基于基礎債權合同對買方的債權請求權被票據項下的付款請求權所替代, 二者存在一定程度的競合關系。因此, 我們理解票據的簽發完成時, 在付款約定明確的情況項下, 原基礎債權合同項下租賃物價款支付義務也應隨之消滅。
4. 以不動產作為租賃物的特殊性
(1) 適格的不動產融資租賃物的選擇
如前文所述,最高人民法院在認定融資租賃法律關系成立與否時,要求結合標的物的性質、價值、租金構成等因素進行實質重于形式的審查。因此,我們理解標的物的性質和價值是認定融資租賃關系的重要參考依據。
針對不動產作為融資租賃標的物, 法律法規層面并未作出明確的限制性規定。根據《金融租賃公司管理辦法》第4條的規定, 適用于融資租賃交易的租賃物為固定資產。但對于固定資產的具體范圍并未進一步明確。不過,根據財政部發布的《企業會計準則4號——固定資產》中的相關定義 , 固定資產指向具有下列特征的有形資產:(1)為生產商品、提供勞務、出租或經營管理而持有;以及(2)使用壽命超過一個會計年度。同時,參照中華人民共和國國家質量監督檢驗檢疫總局、中國國家標準化管理委員會聯合發布的《中華人民共和國國家標準固定資產分類與代碼》(GB_T14885-2010)、《國家標準公告2013年第7號——關于批準發布GB_T14885-2010<固定資產分類與代碼>國家標準第1號修改單的公告》等文件對固定資產的定義, 固定資產一般包括土地、房屋及構筑物等6大類。綜合上述企業會計準則以及相關國家標準的規定,我們理解不動產一般而言屬于固定資產的范疇。
在實務中,對于不動產融資租賃的法律關系能否成立以及該等以不動產為標的物的融資租賃交易能否得到司法機關的強制執行等問題同樣存在一定爭議。根據我們對于《合同法》、《最高人民法院關于審理融資租賃合同糾紛案件適用法律問題的解釋》及其披露的立法本意的解讀,盡管法律法規層面并未禁止不動產作為融資租賃標的物,但實踐中該等不動產仍應當注意滿足以下條件:
實體上具備使用價值和擔保功能。融資租賃是一種以租賃物為載體的融資方式,承租人通過融資租賃實現融資與"融物"的雙重功能, 就其"融物"功能而言, 即指的是取得租賃物本身的使用價值。此外,擔保功能指的是在融資租賃交易中,租賃物在產生租金收入的同時還兼具為租金債權提供擔保的功能。如承租人在融資租賃合同項下發生了逾期還款或其他違約事件,則出租人有權通過進一步處置租賃物的方式獲得受償。
程序上具備辦理權屬登記的可行性。如前所述, 租賃公司取得租賃物所有權是構建融資租賃法律關系的重要前提。根據目前《物權法》的規定,按照國家法律規定應當登記的不動產必須在不動產登記機關登記方發生物權效力。因此, 若不動產在實踐操作層面不具備辦理權屬登記的可行性, 且在融資租賃交易中, 該等不動產亦不向出租人進行真實的交付, 盡管根據《融資租賃企業監督管理辦法》、《金融租賃公司管理辦法》的相關規定可以在商務主管部門指定的系統進行登記或采取其他措施保障對租賃物的合法權益, 但在《物權法》層面, 前述不動產的權屬問題仍然存在不確定性, 一定程度上較難滿足權屬明確、無其他所有權瑕疵等要求。
(2) 不動產融資租賃業務的風險防范建議
如上文所述,鑒于在法律法規層面,對于不動產作為融資租賃標的物的適格性沒有明確約定,根據雷繼平律師在《不動產能否作為售后回租的標的物》中的觀點,結合《最高人民法院關于審理融資租賃合同糾紛案件適用法律問題的解釋》的精神,一般認為不動產還應具備使用價值、擔保功能和權屬登記的可行性。因此,從風險防范的角度,我們理解可以嘗試從以下幾個方面進行針對性的化解:
首先,滿足融資合同的要式性。根據《合同法》的相關規定, 融資租賃合同中應當至少包括如下核心條款: 租賃物名稱、數量、規格、技術性能、檢驗方法、租賃期限、租金構成及其支付期限和方式、幣種、租賃期間屆滿租賃物的歸屬等。同時,融資租賃合同應當以書面方式訂立。因此,在簽署融資租賃合同時,應注意對前述核心條款予以明確約定,并最終以書面形式達成一致,以避免核心條款缺失或形式上的瑕疵影響融資租賃合同的效力及其融資租賃法律關系的成立。
其次,滿足租賃物的適格性。優先選擇能夠進行權屬登記且該等登記操作已被市場廣泛認可的不動產作為租賃物, 例如企業廠房及其設備、商業地產等。針對在實踐操作中確不具備權屬登記條件或未明確是否需要進行權屬登記的不動產,如公路、橋梁、隧道、大壩、瀝青等特殊的不動產類型,可考慮先行取得其對應的土地使用權,通過受讓土地使用權的方式進一步取得地上構筑物的推定所有權。
5. 融資租賃債權
(1) 融資租賃債權的形成
根據我國《民法通則》和《合同法》的規定,融資租賃債權的合法有效形成一般而言需要滿足以下要件:

據此,本文基于租賃合同項下融資租賃公司和供貨方的相應義務,具體分析其可能涉及的法律關注點。
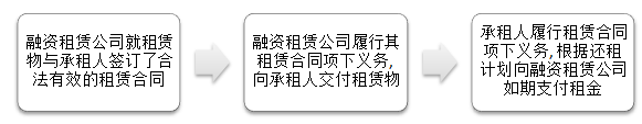
a. 起租日的確定
根據《合同法》的相關規定,租賃合同中起租日的確定主要應以合同約定為準,即在存在合同約定的情況下,約定優先:其次,在租賃合同對起租日并未進行明確約定的情況下,實踐中一般會結合租賃物的交付時點、租賃物價款的支付時點等作為確定起租日的重要參考依據。若采用票據作為租賃價款的支付方式,如前文所述,我們傾向于認為應當以票據的簽發日期作為租賃價款的支付時點。
b. 租賃物的交付
由于在融資租賃公司已先行取得租賃物所有權的前提下,租賃合同不涉及針對承租人的租賃物所有權的移轉,僅涉及租賃物使用權的轉移,因此融資租賃公司實現租賃物的交付即視為其已經恰當履行了租賃合同項下的義務。

鑒于在雙務合同中,在買方未履行價款支付義務的情況下,賣方有權就其對應義務的履行予以抗辯,進而在一定程度上可能會對租賃物本身實現所有權的轉移和租賃物的有效交付產生影響。此外,如前文所述,考慮到在司法實踐中,租賃物是否已交付會一定程度上影響租賃關系本身的認定,因此融資租賃公司一般會要求承租人簽發租賃物接收單據等文件以進一步明確交付的事實和時點,規避不必要的法律風險。
(2) 融資租賃債權的履行和擔保觸發
正常情況下,融資租賃債權的維持有賴于承租人根據租賃合同約定的還租計劃按期向融資租賃公司支付租金。在承租人未能按期還租時,為保障融資租賃公司的租金收入,將會觸發擔保機制。以下將對其可能涉及的法律關注點予以具體分析。
a. 擔保機制觸發
融資租賃債權項下的擔保機制是指融資租賃合同所約定的附屬擔保權益,包括但不限于抵押、質押和保證,在發生承租人不能按時還租的情況下,融資租賃公司可以基于相應擔保合同的約定直接向擔保人主張相應擔保權益的實現,以彌補租金的不足。
b. 反抵押
在實踐操作中,會以承租人作為名義所有權人進行所有權登記。但前述操作使實際所有權人與名義所有權人呈現出不一致的情況。根據《物權法》的相關規定,若第三人基于對名義所有權人的合理信賴,以合理價格受讓租賃標的物且雙方完成了轉讓登記/交付等必要的交割手續, 則第三人有權善意取得該等租賃物件,而實際所有權人則不能向善意第三人進一步主張。

反抵押即指,為防范承租人作為名義所有權人擅自對租賃物件進行不當處置的道德風險和所有權發生善意取得的法律風險,出租人會在融資租賃標的物項下進一步要求設定以其自身為抵押權人,以融資租賃合同作為主債合同的反抵押操作。在承租人將租賃物所有權轉讓給出租人的情況下,由承租人作為抵押人進一步將租賃物抵押給出租人。
就反抵押的擔保物權效力而言:


因此,僅從《物權法》、《擔保法》的角度來看,反抵押作為一種擔保措施,之于出租人而言行權的實際意義不大。
基于對前述法律和司法解釋的理解,當承租人將租賃物反抵押給出租人并辦理抵押登記后,盡管其擔保物權的行權效力和實際意義在《物權法》層面具有不確定性,但完成反抵押登記對于出租人的意義更多在于使第三方知曉出租人作為"第一順位抵押權人"的存在:一方面,該等反抵押登記可以在操作層面上減少第三方在租賃物上進一步設置抵押的可能性; 另一方面,反抵押可以對抗第三方權利人主張善意取得"抵押權"的權利主張基礎。
專項資產支持計劃
融資租賃資產證券化的實務要點
專項資產支持計劃層面主要包括兩個方面的法律關注點:1. 基礎資產的選擇; 2. 特殊交易機制的安排。
1. 基礎資產遴選
在基礎資產的選擇層面主要應當關注以下問題:



2. 特殊交易機制設計
(1) 保證金的管理及使用
a. 租賃保證金與保證金的沖抵/扣減

因此,若融資租賃合同中存在上述租賃保證金的折抵/扣減條款, 則在針對基礎資產的合格標準中一般需要明確"除以保證金沖抵租賃合同項下應付租金外,承租人在租賃合同項下不享有任何主張扣減或減免應付款項的權利"。
b. 保證金科目的設置與轉付/歸集安排

就專項計劃的保證金轉付與歸集事件而言,觸發條件通常與融資租賃公司,也即原始權益人的主體信用評級有關。

c. 租賃保證金的保管
在觸發保證金轉付/歸集事件后, 保證金科目項下的保證金僅能按照交易文件約定的方式支付和使用,具體而言包括:(1) 若資產服務機構或承租人依據租賃合同的約定以保證金抵扣承租人的應付款項的,保證金科目項下相當于被抵扣的保證金數額的資金應作為基礎資產回收款于回收款轉付日直接計入本金科目和/或收入科目; (2) 若承租人在租賃合同項下的全部應付款項付清或與保證金抵扣之后, 保證金仍有剩余的, 則剩余的保證金仍將劃付至原始權益人持有,不用于彌補承租人在其它租賃合同項下應付而未付的款項(但承租人要求用保證金抵扣在基礎資產清單上所列示的其他租賃合同項下應付而未付的款項的除外)。
(2) 提前退租情況下的觸發機制安排

就融資租賃合同項下可能發生的提前退租情形,為避免提前退租項下大量租金提前償付造成專項計劃賬戶內過多資金流沉淀而帶來的損失,基于管理人對提前退租風險等因素的判斷,可考慮在交易文件中,將提前退租后提前償還的基礎資產未償本金余額達到一定比例設置為加速清償事件和/或提前終止事件的觸發條件之一。在觸發加速清償事件的情形下,提前兌付專項計劃項下優先級資產支持證券的本金和利息;若前述加速清場時間仍未能彌補提前退租帶來的影響,則可以進一步將該等情形設置為提前終止事件,以避免提前退租情況造成的復利差情形。
(3) 回收款的識別
就融資租賃項下同一承租人對入池及非入池的多筆融資租賃債權同時進行還款時,涉及對于入池及非入池基礎資產回收款的識別和歸集。
根據《民法通則》以及《最高人民法院關于適用<中華人民共和國合同法>若干問題的解釋(二)》中有關債的債的清償抵充順序的規定, 債務人的給付不足以清償其對同一債權人所負的數筆相同種類的全部債務, 應當優先抵充已到期的債務;幾項債務均到期的, 優先抵充對債權人缺乏擔保或者擔保數額最少的債務。但是,債權人與債務人對清償的債務或者清償抵充順序有約定的除外。
基于上述規定,我們理解一般而言,在發送權利完善通知之前,若原始權益人與管理人分別對同一承租人享有租賃債權,且雙方持有的債權均全部或部分到期,則原始權益人同意, 對于承租人向原始權益人償付的任何一筆款項, 除根據承租人的匯款附言或其他書面文件可明確判斷為對原始權益人或管理人享有的某一筆的租金債權的還款外,均應按照出租人與該承租人簽署的租賃合同項下的租金和/或其他應付款項的到期日的先后順序進行清償。
注釋:
1.《合同法》第237條: 融資租賃合同是出租人根據承租人對出賣人、租賃物的選擇, 向出賣人購買租賃物,提供給承租人使用, 承租人支付租金的合同。
2.《金融租賃公司管理辦法》第5條: 售后回租業務, 是指承租人將自有物件出賣給出租人, 同時與出租人簽訂融資租賃合同, 再將該物件從出租人處租回的融資租賃形式。售后回租業務是承租人和供貨人為同一人的融資租賃方式。
3.《融資租賃企業監督管理辦法》第10條: 融資租賃企業開展融資租賃業務應當以權屬清晰、真實存在且能夠產生收益權的租賃物為載體。第20條: 融資租賃企業不應接受承租人無處分權的、已經設立抵押的、已經被司法機關查封扣押的或所有權存在其他瑕疵的財產作為售后回租業務的標的物。《金融租賃公司管理辦法》第34條: 售后回租業務的租賃物必須由承租人真實擁有并有權處分。金融租賃公司不得接受已設置任何抵押、權屬存在爭議或已被司法機關查封、扣押的財產或所有權存在瑕疵的財產作為售后回租業務的租賃物。
4.由于房屋及土地權屬的取得與轉讓通常需要涉及發展與改革部門、規劃部門、土地及房屋管理部門、環保部門等多個部門審批, 實踐中以不動產作為租賃物的情況相比動產而言并不多見。如果出租人希望以不動產作為租賃物開展融資租賃業務, 首先應咨詢主管機關對于該等交易安排的意見, 在獲得主管部門認可的前提下還應就辦理權屬登記的可行性與土地及房屋管理部門進行確認。
5.詳見"招商銀行股份有限公司廣州南方報業支行與東莞市清亦韻實業有限公司、宋春峰、仲利國際租賃有限公司金融借款合同糾紛二審民事裁定書",(2015)穗中法金民終字第716號。
內容轉載自公眾號:圖解金融 作者:鐘鑫|胡喆|陳府申
上一篇:租賃資產的定義、原理及實務案例
下一篇:城商行綜合競爭力前50強(附總資產排名)



